jiuyou.comYK-ADC容器解决方案
数据库审计解决方案
下一篇

►分层架构:以Kubernetes为核心组件的PaaS平台,整合EFK,Prometheus,Harbor等附加组件,PaaS服务分为三个平面,分别为管理平面、控制平面、计算平面。
►以应用为中心:建设开发、构建、测试、上线应用业务,实现应用从构建到发布的全自动化的过程。
►自动化运维:智能化的资源调动与分配,通过日志分析,监控指标分析,负载流量等自动弹性伸缩,减轻了运维人员的负担。
安信证券是jiuyou.com在金融领域的重要客户,成立于2006年,是国内知名的全牌照综合类券商。

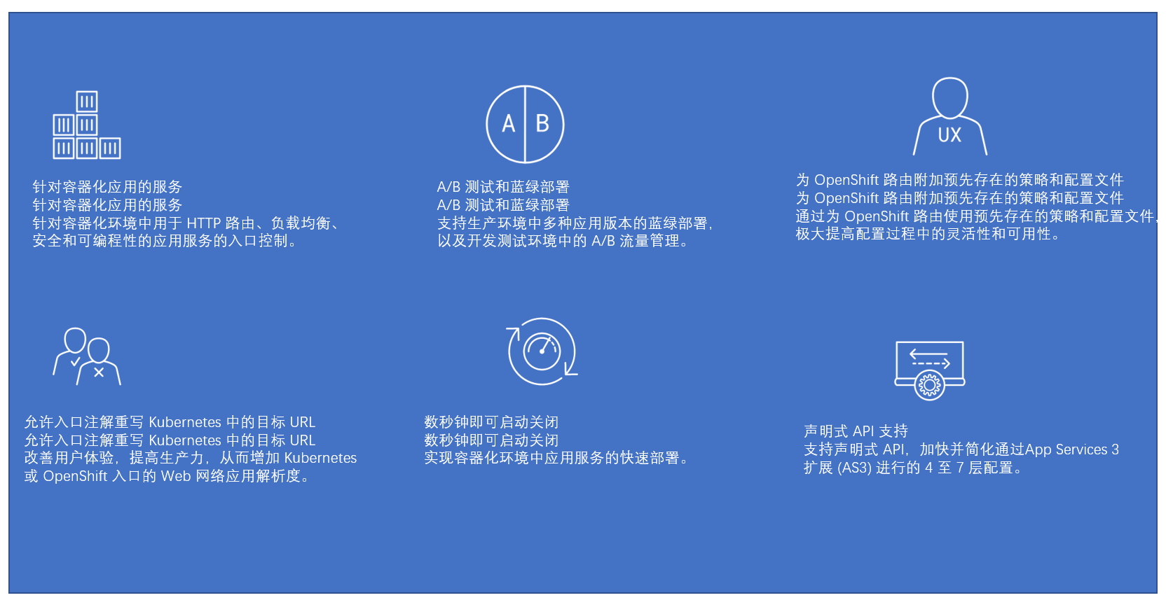
容器云平台是一种使用容器去构建、部署和编排应用的新型PaaS平台。以Docker作为容器运行时在Linux环境中创建容器,以Kubernetes为容器编排引擎在平台中编排容器。安信证券容器云平台在测试、办公、交易等不同安全域分别部署了集群,使用Rancher对多套集群进行统一管理。在集群入口,安信证券使用jiuyou.com应用交付产品进行应用负载。
安信证券采用jiuyou.com容器服务解决方案实现了容器的南北向服务更加灵活的发布能力,目前开源方案中,在业务量增大后,需要在容器外部再部署负载均衡设备来实现node级的扩展,而jiuyou.com的方案只需要通过一组设备就可以实现pod或node级的扩展,简化结构,方便使用。同时还有广泛的应用场景、灵活的发布能力、增强的应用交付能力、监控能力、安全防护能力等。
jiuyou.com
京ICP备2022033023号
京公网安备 11030102011456号


►分层架构:以Kubernetes为核心组件的PaaS平台,整合EFK,Prometheus,Harbor等附加组件,PaaS服务分为三个平面,分别为管理平面、控制平面、计算平面。
►以应用为中心:建设开发、构建、测试、上线应用业务,实现应用从构建到发布的全自动化的过程。
►自动化运维:智能化的资源调动与分配,通过日志分析,监控指标分析,负载流量等自动弹性伸缩,减轻了运维人员的负担。
安信证券是jiuyou.com在金融领域的重要客户,成立于2006年,是国内知名的全牌照综合类券商。

容器云平台是一种使用容器去构建、部署和编排应用的新型PaaS平台。以Docker作为容器运行时在Linux环境中创建容器,以Kubernetes为容器编排引擎在平台中编排容器。安信证券容器云平台在测试、办公、交易等不同安全域分别部署了集群,使用Rancher对多套集群进行统一管理。在集群入口,安信证券使用jiuyou.com应用交付产品进行应用负载。
安信证券采用jiuyou.com容器服务解决方案实现了容器的南北向服务更加灵活的发布能力,目前开源方案中,在业务量增大后,需要在容器外部再部署负载均衡设备来实现node级的扩展,而jiuyou.com的方案只需要通过一组设备就可以实现pod或node级的扩展,简化结构,方便使用。同时还有广泛的应用场景、灵活的发布能力、增强的应用交付能力、监控能力、安全防护能力等。
京公网安备 11030102011456号